完美(中国体育)官方网站-体育与生活完美融合

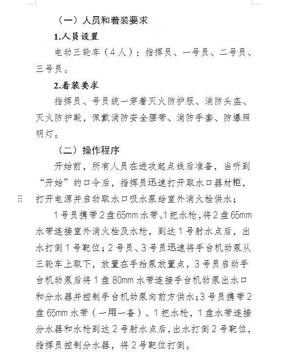
完美体育平台:【“主”字型平阳实践】打好“百村微站+百个取水点”组合拳-完美体育官方网站
关闭
完美体育平台:【“主”字型平阳实践】打好“百村微站+百个取水点”组合拳
作者:小编 日期:2025-11-15 点击数: 

  的核心目标,借力民生实事项目,统筹推进村居微型消防站与消防取水点建设,打通基层消防救援“最后一公里”。

  平阳县坚持规划引领、分步实施,以三年为周期推进消防基础设施建设,明确“消防救援部门督导指导、乡镇政府主建主管”的长效建设机制,依托县级民生实事项目建设,实现了“救早、灭小”基层消防力量的精准布点。

  2022年4月,平阳县消防安全委员会正式印发《关于切实强化村居志愿消防队建设的通知》(平消安委〔2022〕2号),为全县村居消防力量的建设目标、人员配置、装备配备、设施建设和工作机制确立了明确的实施路径。

完美体育平台:【“主”字型平阳实践】打好“百村微站+百个取水点”组合拳(图1)

  2022至2024年分阶段推进微型消防站全覆盖工程,逐年建成130个、200个、120个标准化村居微型消防站,同步已配齐450辆电动三轮车及消防器材,实现“救早灭小”基层力量精准布点。

完美体育平台:【“主”字型平阳实践】打好“百村微站+百个取水点”组合拳(图2)

完美体育平台:【“主”字型平阳实践】打好“百村微站+百个取水点”组合拳(图3)

  为保障移动微型消防站及县、镇级消防队的取水使用,2024年建成160个、2025年建成175个消防取水点,进一步织密基层消防供水网络。通过接续攻完美体育官方网站坚、滚动推进,强化基础设施动态维护与机制完善,稳步筑牢农村消防供水基础。

完美体育平台:【“主”字型平阳实践】打好“百村微站+百个取水点”组合拳(图4)

完美体育平台:【“主”字型平阳实践】打好“百村微站+百个取水点”组合拳(图5)

  为健全基层消防治理责任体系,将村居微型消防站、消防志愿队伍建设纳入乡镇基层消防工作履职清单,通过上下联动、双向赋能,持续夯实基层消防基础。

  一方面,构建“镇级统筹、村社联动”的常态化守护机制。乡镇立足贴近基层优势,结合夜间安全巡查、重点时段专项防护等工作,同步做好微型消防站运行情况跟踪——重点查看人员备勤状态、器材维护台账,协助村居规范取水点标识设置、保障通道畅通,以日常指导代替简单督查,推动基层更主动参与设施管护。

完美体育平台:【“主”字型平阳实践】打好“百村微站+百个取水点”组合拳(图6)

完美体育平台:【“主”字型平阳实践】打好“百村微站+百个取水点”组合拳(图7)

  另一方面,强化县级专业督导。县消防救援大队每周运用微联平台对全县450家村居微型消防站开展抽查拉动,重点检验接警响应速度、初期火灾处置能力,同步抽查取水点水源储备、设施完好率,确保“建管用”全流程闭环。

完美体育平台:【“主”字型平阳实践】打好“百村微站+百个取水点”组合拳(图8)

完美体育平台:【“主”字型平阳实践】打好“百村微站+百个取水点”组合拳(图9)

  平阳县坚持“以训促战、以练促用”,在精准训练、实战强能的基础上,逐步提升微型消防站实战水平。

  创新研发“固移结合”初战控火操法,推动微型站装备与取水点水源高效联动,全面提升初期火灾扑救能力。县消防救援大队特别将微型消防站训练成效纳入战评会核心分析内容,针对训练中暴露的协同配合、装备使用等问题针对性优化训练计划,推动训练与实战同频共振。

完美体育平台:【“主”字型平阳实践】打好“百村微站+百个取水点”组合拳(图10)

完美体育平台:【“主”字型平阳实践】打好“百村微站+百个取水点”组合拳(图11)

  平阳县定期组织16个乡镇选拔派出一支村居微型消防站开展技能竞赛,通过竞赛检验日常训练成效,提升村居微型消防站业务能力水平。

完美体育平台:【“主”字型平阳实践】打好“百村微站+百个取水点”组合拳(图12)

完美体育平台:【“主”字型平阳实践】打好“百村微站+百个取水点”组合拳(图13)

  平阳县逐步完善了村居微型消防站灭火救援联勤联动机制,按照《平阳县乡镇级火灾事故处置快速响应机制》规定,将450个村居微型消防站纳入警情联动调派,并配齐配足人员、器材装备,满足灭火应急处置“1分钟接警、3分钟出动、5分钟启动处置”的要求。

完美体育平台:【“主”字型平阳实践】打好“百村微站+百个取水点”组合拳(图14)

  今年以来,共联动调派村居微型消防站处置火灾警情120起,占总火警警情调派的33%,其中多起典型案例体现了“百村微站+百个取水点”在扑救初起火灾中发挥的关键作用。

  2025年3月,昆阳镇坡南古街一民房突发火灾。坡南微型消防站迅速到场处置,十分钟左右就将初期火源扑灭,有效遏制火情蔓延。

完美体育平台:【“主”字型平阳实践】打好“百村微站+百个取水点”组合拳(图15)

  2025年1月31日,凤卧老街一民房因点蜡烛不慎引起杂物起火。凤卧镇应消站工作人员联合微型消防站队员及时利用现有消防取水点进行扑救,迅速将明火扑灭。

完美体育平台:【“主”字型平阳实践】打好“百村微站+百个取水点”组合拳(图16)

  平阳县坚持“救”“防”并重,将火灾防控作为基层消防工作的关键环节系统推进,依托《关于切实强化村居志愿消防队建设的通知》(平消安委〔2022〕2号),充分发挥村居微型消防站“扎根村居、熟悉民情”的天然优势,推动其深度融入基层宣传矩阵。在日常生活中承担消防知识普及任务,以及在春节、清明等重点防火时段及发生火灾事故后,立即启动“人+车”双轨宣传模式。

  划好“移动宣传线”。贴有消防标识、居民防火公约等资料的电动三轮车穿梭在大街小巷,将“流动车”变成“移动宣传栏”。

  播好“消防安全声”。电动三轮车同步搭载无线喇叭,实现“三清三关、消防安全十要十不要”等消防安全知识高频次播放。

  讲好“消防安全课”。队员们完美体育官方网站以“敲门入户”的亲切方式,用方言俚语讲解家庭用火用电安全、初期火灾扑救技巧、逃生自救要点等实用知识,将消防宣传从“集中式课堂”变为“流动式课堂”。

  既强化了微型消防站“防”的能力,更让其成为群众身边的“消防明白人”,切实将消防知识送到千家万户,有效提升了村民自防自救意识。

完美体育平台:【“主”字型平阳实践】打好“百村微站+百个取水点”组合拳(图17)

  特别声明:以上内容(如有图片或视频亦包括在内)为自媒体平台“网易号”用户上传并发布,本平台仅提供信息存储服务。

  俄军Su-30SM战机训练时坠毁,2名飞行员遇难,与乌军F-16战机无关

  寒潮蓝色预警:我国北方及中东部地区将出现大幅度降温 局地降温可超过14℃

  日本政府正式宣布!11 月 11 日日本政府官宣 2026 年上调签证费

  华为Mate80 Pro Max突然曝光:定制20GB大内存,双长焦也来了!

  vivo S50被曝定档12月:骁龙8 Gen5+潜望镜,全系越级升配引期待

  麒麟9030+鸿蒙6.0+eSIM!华为Mate80系列升级汇总,这配置谁能打

顶部