完美(中国体育)官方网站-体育与生活完美融合

完美体育用品有限公司:多因素驱动!我国健身器材市场提速扩容行业向智能化迈进-完美体育官方网站
关闭
完美体育用品有限公司:多因素驱动!我国健身器材市场提速扩容行业向智能化迈进
作者:小编 日期:2025-11-13 点击数: 

  近年来,我国健身器材行业呈现加速发展态势,2024年市场规模突破800亿元,增速提升至11.6%。行业增长由健身人群规模扩大、居民收入提升、政策支持、应用场景多元化等多重因素驱动。与此同时,国内企业积极拓展海外市场,通过合作建厂、跨境电商等方式推进国际化布局;产业呈现明显的区域集聚特征,德州、厦门等地形成差异化优势。此外,大数据、物联网、人工智能等前沿技术的融合应用,正加速我国健身器材行业向智能化转型。

  根据观研报告网发布的《中国健身器材行业现状深度分析与投资前景研究报告(2025-2032年)》显示,健身器材是体育用品业最主要的细分市场之一,产品种类丰富,涵盖跑步机、椭圆机、固定自行车、举重机、自由重量器完美体育官网登录械、阻力带、哑铃、瑜伽垫等多种类型,可满足不同场景的锻炼需求。近年来,我国健身器材行业发展势头良好,市场规模持续扩容且增速加快,2024年市场规模突破800亿元,同比增长11.6%。我国健身器材行业之所以发展良好,主要得益于以下几方面因素的协同推动:

完美体育用品有限公司:多因素驱动!我国健身器材市场提速扩容行业向智能化迈进(图1)

  其一,居民健康意识增强,健身人群规模持续扩大,为行业带来坚实需求基础。数据显示,我国健身人群数量从2019年的3.1亿人增至2023年的3.9亿人,反映出大众参与健身的积极性不断提升。持续增长的健身人群,直接催生对家用、商用各类健身器材的需求,成为行业增长的核心动力。

完美体育用品有限公司:多因素驱动!我国健身器材市场提速扩容行业向智能化迈进(图2)

  其二,居民收入与消费能力提升,为健身器材行业需求落地提供经济支撑。随着我国经济不断发展,居民生活水平不断提高,可支配收入与消费支出持续增长:2019-2024年,居民人均可支配收入从30733元增至41314元,人均消费支出从21559元升至28227元。收入增长让居民更有能力投入健身消费,既推动家用健身器材进入更多家庭,也助力健身房、酒店等商用场景扩大健身器材采购,让健身器材行业的“潜在需求”转化为“实际消费”。

完美体育用品有限公司:多因素驱动!我国健身器材市场提速扩容行业向智能化迈进(图3)

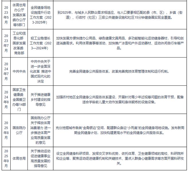
  其三,政策红利持续加码,为健身器材行业发展保驾护航。近年来,我国相继发布《国务院办公厅关于加强全民健身场地设施建设 发展群众体育的意见》《全民健身计划(2021—2025 年)》《关于构建更高水平的全民健身公共服务体系的意见》等一系列政策,从健身场地配套建设、全民健身服务体系搭建、健身器材企业培育、健身器材产品研发等多个维度,为健身器材行业提供明确发展方向与资源支持,进一步激活健身器材市场活力。

完美体育用品有限公司:多因素驱动!我国健身器材市场提速扩容行业向智能化迈进(图4)

完美体育用品有限公司:多因素驱动!我国健身器材市场提速扩容行业向智能化迈进(图5)

  其四,全民健身公共服务体系不断完善,带动室外健身器材需求稳定增长。全国全民健身路径数量从2020年的87.12万个持续增加至2024年的约110万个,公共体育设施的普及为室外健身器材提供了稳定的采购需求。

完美体育用品有限公司:多因素驱动!我国健身器材市场提速扩容行业向智能化迈进(图6)

  其五,健身器材应用场景不断拓展,进一步打开健身器材行业增长空间。当前健身器材已不再局限于传统健身房与家庭场景,逐步延伸至青少年运动主题公园、智慧健身站点、专业运动训练中心及酒店等多元场景,不同场景的差异化需求,推动健身器材品类持完美体育官网登录续丰富,助力行业扩大市场覆盖范围。此外,随着技术进步,健身器材产品类型和功能日益多元,智能化、个性化产品不断涌现,进一步激发消费潜力,推动行业向更广领域和更高层次发展。

  作为全球健身器材生产与出口大国,出口业务已成为我国健身器材行业发展的重要增长极。在此背景下,国内企业近年来积极拓展海外市场,通过海外建厂、跨国合作、跨境电商等方式加快国际化布局。例如舒华体育 2024年与拉美最大连锁健身俱乐部巴西Smart Fit Group达成合作,产品成功进入巴西、智利、秘鲁等市场,当年境外业务营收达2.79亿元,同比大幅增长47.42%;康力源则在欧美、日本、新加坡等国的跨境电商平台开设店铺,直接面向美国、欧洲、日本及东南亚终端客户销售产品。

完美体育用品有限公司:多因素驱动!我国健身器材市场提速扩容行业向智能化迈进(图7)

  我国健身器材行业呈现显著的区域集聚特征,已形成多个具有重要影响力的生产集群。山东德州、福建厦门、浙江永康、浙江宁波、河北沧州及江苏南通等重点区域,依托本地产业基础,形成了各具特色的产品体系与竞争优势。其中,山东德州凭借企业数量多、产业规模大、产业链完整等优势,在商用健身器材领域占据较高的国内市场份额;福建厦门作为全国最大的运动健身器材生产和出口基地,产品在国际市场上表现突出。

完美体育用品有限公司:多因素驱动!我国健身器材市场提速扩容行业向智能化迈进(图8)

  大数据、物联网、人工智能等前沿技术的融合应用,正加速我国健身器材行业向智能化转型,催生出新产品、新场景与新商业模式。一方面,依托物联网感知技术与智能芯片的嵌入,健身器材可以实时捕捉运动时长、卡路里消耗、运动强度等数据,结合大数据分析生成健康报告,精准满足用户量化了解自身健康状况的需求;另一方面,借助人工智能交互算法与高清智能显示屏的搭配,健身器材能为用户提供虚拟运动场景模拟、个性化健身课程推荐,还支持在线互动竞赛功能,大幅提升运动体验。例如舒华体育2024年推出的I5智能跑步机,作为行业首款搭载专属运动处方系统的产品,可针对不同用户开展运动能力测试并生成个性化有氧运动处方,展现出行业智能化发展的实践方向。(WJ)

顶部